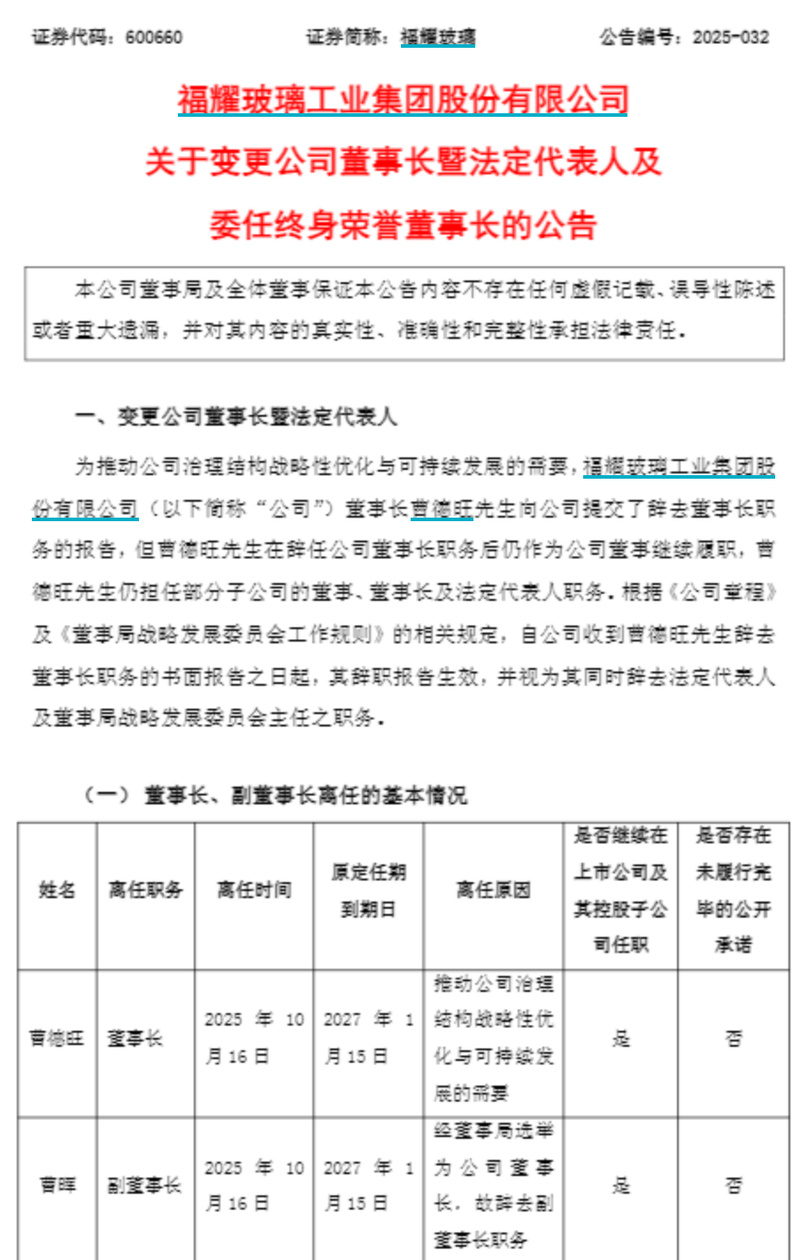
10月16日,福耀玻璃(600660.SH)公告称,公司董事长曹德旺因推动公司治理结构战略性优化与可持续发展的需要,辞去董事长职务,但将继续担任公司董事及部分子公司的董事、董事长和法定代表人职务。同时,公司选举曹晖为新任董事长,并任命其为法定代表人及董事局战略发展委员会主任。曹德旺被委任为公司终身荣誉董事长。此次职务变动不会对公司正常经营活动产生不利影响。

公开资料显示,曹德旺和曹晖为父子关系。
据长江商报2017年报道,就福耀玻璃接班人而言,曹德旺最初的中意人选就是大儿子曹晖。
2006年起,曹晖便担任公司总经理一职,被外界视为将接班福耀玻璃。
福耀玻璃年报显示,曹晖于1989年11月加入本公司,自1998年8月至今任本公司董事,自2015年8月起任本公司副董事长,于2006年9月至2015年7月任本公司总经理。

10月16日晚间,曹德旺在接受每日经济新闻记者采访时表示:“我八十岁了,(该)退休了。”
“我是想,退下来对福耀更有好处,让新一代人(去接手)。”曹德旺说。
此外,曹德旺告诉记者,目前身体没有问题,也不会把精力放在福耀科技大学,而是想开启退休生活。
“不会把精力放在(福耀科技)大学上面,大学由王树国接手去管了。”曹德旺表示。