国家金融监督管理总局网站12月1日发布,中信银行股份有限公司因存在56项违法违规事实,被罚没合计22475.18万元。
中国建设银行股份有限公司因存在18项主要违法违规事实,被没收违法所得并处罚款合计3791.879382万元。其中,总行2041.879382万元,分支机构1750万元。
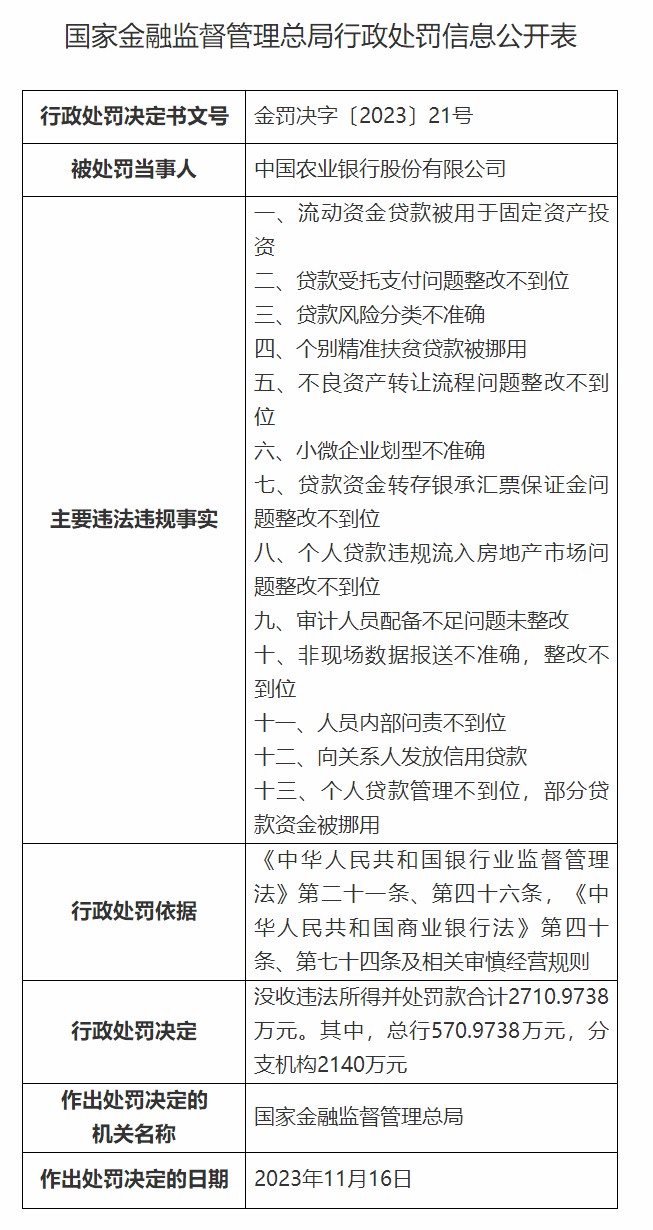
中国农业银行股份有限公司因存在违法违规事实13项,被没收违法所得并处罚款合计2710.9738万元。其中,总行570.9738万元,分支机构2140万元。
国家金融监督管理总局网站12月1日发布,中信银行股份有限公司因存在56项违法违规事实,被罚没合计22475.18万元。
中国建设银行股份有限公司因存在18项主要违法违规事实,被没收违法所得并处罚款合计3791.879382万元。其中,总行2041.879382万元,分支机构1750万元。
中国农业银行股份有限公司因存在违法违规事实13项,被没收违法所得并处罚款合计2710.9738万元。其中,总行570.9738万元,分支机构2140万元。
版权声明: 凡来源为"交汇点、新华日报及其子报"或电头为"新华报业网"的稿件,均为新华报业网独家版权所有,未经许可不得转载或镜像;授权转载必须注明来源为"新华报业网",并保留"新华报业网"的电头。
免责声明: 本站转载稿件仅代表作者个人观点,与新华报业网无关。其原创性以及文中陈述文字和内容未经本站证实,对本文以及其中全部或者部分内容、文字的真实性、完整性、及时性本站不作任何保证或者承诺,请读者仅作参考,并请自行核实相关内容。
