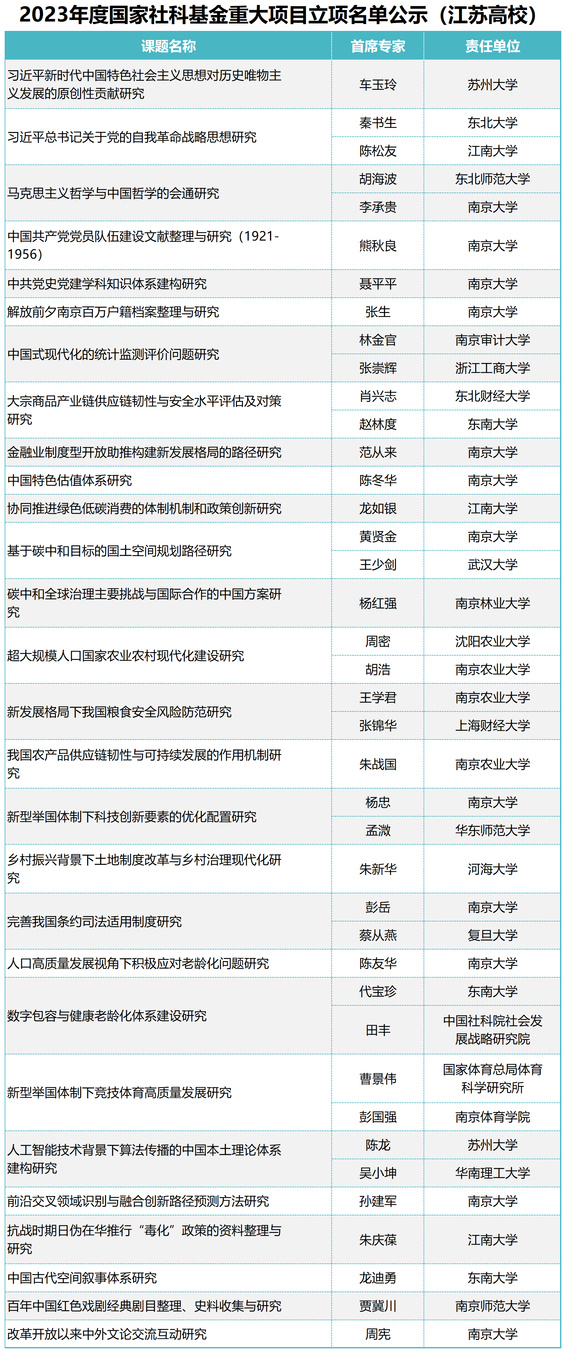
12月15日,全国哲学社会科学工作办公室发布《2023年度国家社科基金重大项目立项名单公示》,共有143个单位获批立项,120所高校入选。
按责任单位统计(课题若由多个单位及专家共同完成,各单位均各算一次),复旦大学和中国人民大学拟立项数最多,达到14项;南京大学12项紧随其后,北京大学和武汉大学各有9项。
在江苏高校中,南京大学以12项位列第一,东南大学、南京农业大学、江南大学各入选3项,苏州大学入选2项,河海大学、南京师范大学、南京审计大学、南京林业大学、南京体育学院各入选1项。
据悉,本批重大项目包括基础理论研究、应用对策研究和交叉学科研究,以基础理论研究为主,共发布317个招标选题,涵盖国家社科基金23个学科领域。每个招标选题原则上只确立1项中标课题。资助强度根据研究的实际需要确定,一般为每项60万元—80万元。如获中标,将在立项两年后进行中期检查评估,对研究进展顺利、阶段性成果丰硕且后续研究中存在较大经费缺口的项目择优予以滚动资助。项目完成时间根据研究工作的实际需要确定,一般应在5年左右完成,部分研究任务艰巨、规模较大、周期较长的课题可分期完成,完成时限不作统一规定。
同时,记者注意到,跨学科研究也成为国家社科基金重大项目研究的重要趋势,在招标公告中提到,投标跨学科研究选题要侧重文理交叉和协同创新,注重采取多学科研究方法和组建跨学科研究团队。
新华日报·交汇点记者 程晓琳 杨频萍

新华报业网
Android版
iPhone版