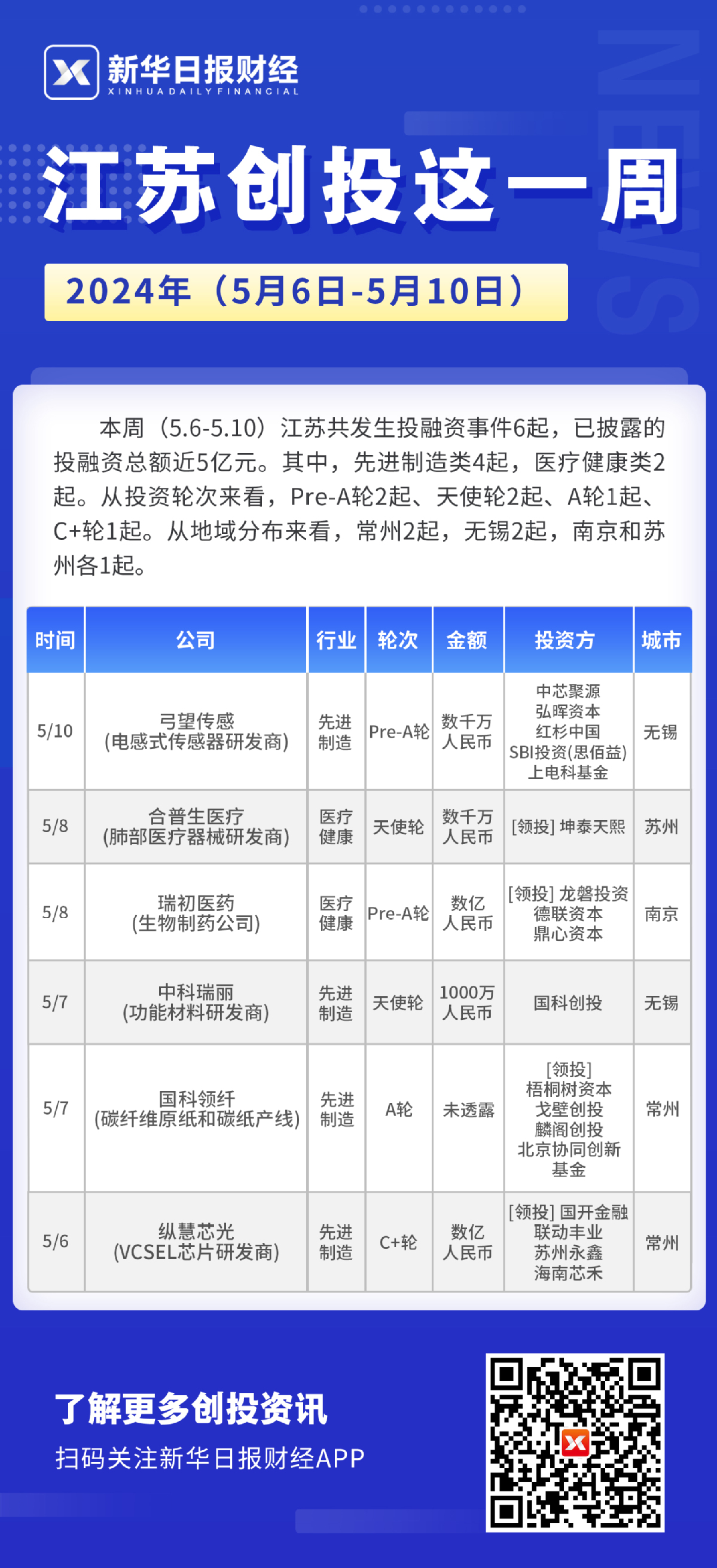
新华日报财经讯 本周(5.6-5.10)江苏共发生投融资事件6起,已披露的投融资总额近5亿元。其中,先进制造类4起,医疗健康类2起。从投资轮次来看,Pre-A轮2起、天使轮2起、A轮1起、C+轮1起。从地域分布来看,常州2起,无锡2起,南京和苏州各1起。
近日发布的《2024年中国私募股权市场报告》显示,基于公开数据不完全统计,4月国内共发生617起股权融资事件,同比、环比分别增长32.97%、66.76%。从融资行业分布来看,先进制造凭借128起融资事件数排名第一。
具体到江苏来看,4月内合计完成96起融资事件,数量约为3月的1.5倍,在全国保持领先地位。从细分赛道来看,江苏的先进制造、医疗健康企业备受关注,获投项目数占比52.08%,披露的融资额占比78.20%。传统制造、企业服务、汽车交通、人工智能等硬科技赛道也有广泛布局。
国科领纤完成数千万元新一轮融资,专注碳纸及碳复合材料生产
本周,国科领纤新材料(常州)有限公司(以下简称“国科领纤”)完成数千万元新一轮融资,本轮融资由梧桐树资本领投,戈壁创投、麟阁创投、北京协同创新基金等机构跟投。本轮融资资金将用于量产产线建设。
国科领纤成立于2023年,由中科院山西煤化所孵化,专注于碳纸及碳复合材料的生产,致力于打破国外企业在氢燃料电池关键材料领域的垄断,实现关键材料的自主可控。
碳纸技术来自于中科院山西煤炭化学研究所,2022年度获得国家科技部颠覆性技术重点专项的支持,并于2023年4月在常州西太湖氢湾落地转化;在短短一年时间内完成了设备选型、产线建设、试运行等工作,初步的产品已经开始下线评测。
中科瑞丽完成千万元天使轮融资,助力油水分离技术发展
本周,中科瑞丽完成千万元天使轮融资。本轮融资由国科创投独家投资,募集资金主要用于产品研发迭代和扩大生产能力。
中科瑞丽是一家功能材料研发商,专注功能材料的设计、研发、生产、销售及应用,供应液体分离、气液分离和特种功能材料分离工艺。
中科瑞丽现阶段供应三大系列功能材料和一套标准化分离工艺。其中三系列功能材料包括:液体分离、气液分离和特种功能材料,标准化分离工艺基于中科瑞丽自主核心材料,由马鹏程博士率先提出的聚集诱导油水分离标准化工艺,并取得了业界的认可与应用。
中科瑞丽现阶段产品主要应用包括:交通运输(汽车滤材,包括燃油滤材、机油滤材、尿素滤材和其他油水油气分离滤材等)、能源资源(油田回注水、炼化高度乳化液、有机试剂脱水、催化中毒清洗混合物分离等)、工业过滤(进气气体、排放气体、循环水、排放水等)。
合普生医疗完成融资数千万元,立足于体外诊断行业
本周,合普生医疗完成数千万元天使轮融资,由共青城圆融佳鸿独家领投,资金将用于癌症早期筛查产品研发等。
合普生医疗成立于2021年,立足于体外诊断行业。当前产品主要用于肺癌的早期血清学筛查诊断,肺部小结节的良恶性的辅助判别,以及肺癌的复发监控和早期诊断。公司基于化学发光技术平台、图像处理平台、数据分析平台,聚焦肺部良恶性疾病,从事相关医疗器械的研发、生产、销售业务。
新华日报·财经记者 詹超

新华报业网
Android版
iPhone版