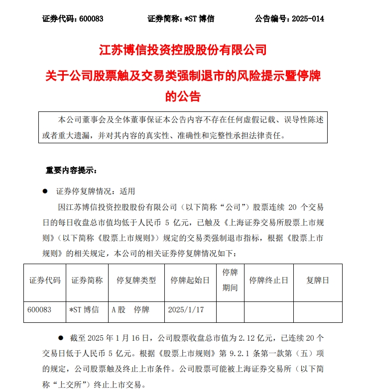
新华日报财经讯 1月16日深夜,*ST博信(600083.SH)发布公告:截至16日,公司股票收盘总市值为2.12亿元,已连续20个交易日低于人民币5亿元,触及《上海证券交易所股票上市规则》规定的交易类强制退市指标。根据相关规定,公司股票自2025年1月17日(周五)开市起停牌。

曾经在资本市场走过28年历程的*ST博信,缘何走到了退市这一步?
从财务状况来看,*ST博信的表现可谓是每况愈下。2023年度公司经审计的归母净资产就已为负值。而2024年的情况也没有好转,据公司1月16日晚间披露的业绩预告,预计2024年归母净利润亏损约2900万元至5800万元;归母净利润扣除非经常性损益后亏损约4000万元至7900万元,预计营业收入为8000万元至1亿元,扣除与主营业务无关的收入后营业收入为7200万元至9900万元,均低于3亿元,期末净资产预计为-7700万元至-3900万元。
业务经营方面的困境也是*ST博信退市的重要原因。公司主要从事装备综合服务业务、智能硬件及其衍生产品业务。由于资源有限,同时为控制经营风险,公司对智能硬件及其衍生产品业务实施了收缩战略,使得该业务规模缩减。此外,智能硬件自有产品业务原主要目标客户集群与房地产行业关联度较高,受房地产行业影响,业务发展受限。而在装备综合服务业务方面,风电行业和城市基建的投资建设仍在复苏过程中,市场需求不及预期,叠加供给端竞争激烈,设备租赁业务收入规模下降,综合导致公司经营效益下滑。
从市场环境与政策角度来看,2024年10月30日起,沪深主板A股公司市值退市标准由3亿正式调整为5亿。2024年11月1日,也就是退市新规实施的第一个交易日,*ST博信市值就跌破了5亿。此后虽有短暂拉起,但从12月19日开始,公司再度暴跌跌破5亿元退市线,直至1月16日,连续20个交易日未能拉回。
公司的历史遗留与管理问题也不容忽视。*ST博信自1997年上市以来,经历了多次股权变更和实际控制人更迭。频繁的变动或许影响了公司的战略稳定性和经营连续性。特别是2020年“承兴案”爆发后,公司的经营管理和资金链等方面都受到了冲击。截至2024年三季报,公司资产负债率将近90%,反映出公司的财务压力巨大。
值得注意的是,若*ST博信股票被终止上市,将不会进入退市整理期,公司需在终止上市决定后安排股票转入全国中小企业股份转让系统进行股份转让。上交所在公告公司股票终止上市决定之日后5个交易日内对公司股票予以摘牌,公司股票终止上市。
新华日报·财经记者 詹超