江苏省2025年普通高校招生全国统一考试将于6月7日至9日举行。今天下午,各地考生根据考点安排,错峰、有序熟悉考场。


“探点”考场,稳稳当当!
下午4时,南京市金陵中学考点外,考生们正陆续走进考点进行“踩点”,对学校的基本布局、考场所在位置做到心中有数。考点入口处均设有智能安检门,所有考生均须经智能安检门安检合格后才能进入考试区域。进考场时,考生要主动接受金属探测器检查,并在“考务通”上“刷证”“刷脸”进行身份验证。

现场,一位考生说:“今天和几个好朋友组团来考场,提前熟悉一下考试环境,缓解一下紧张的气氛。希望能考出好成绩!”
江苏省气象台2025年6月6日15时15分发布暴雨蓝色预警:暴雨预警,预计7日,镇江、常州、无锡、南京中南部、南通中南部、苏州中北部以及泰州南部地区将出现雨量50毫米以上的强降雨,并伴有雷电、短时强降水、局地8—10级雷暴大风。

此外,江苏省气象台2025年6月6日16时02分继续发布高温黄色预警:高温预警,预计7日至9日,徐州、宿迁、连云港和淮安的部分地区最高气温可达35℃。

面对这样的天气,各考点学校也做好了准备。记者在南京市金陵中学考点外看到,从考生进入安检门到走进考场这一段路,搭建避雨的帐篷,形成总长度约200米的天幕通道,保障考生可以不打伞、不湿衣服走进考场,减少因天气因素带来的慌乱。据南京市金陵中学后勤保障处主任马志钢介绍,金中考点今年设有42个标准化考场(含备用考场),服务千余名考生。金陵中学针对高考期间可能出现的雨水天气进行了精细化预案。马志钢说:“从进校门开始,考生可以不打伞、不湿衣服走进考场。这样考生的心情应该会更放松、更淡定。减少因天气因素带来的慌乱,考生也会更从容。”

据了解,除了避雨的帐篷,此前学校还对教学楼一楼地面及所有台阶进行了防滑处理,这些“隐形措施”也将为考生保驾护航。
家长朱女士的笑容里带着一丝担忧:“希望孩子不要太紧张,因为你的努力我们都看到了,只要你能够正常发挥出自己的水平,我们都会为你骄傲。”

考前温馨提示,看仔细!
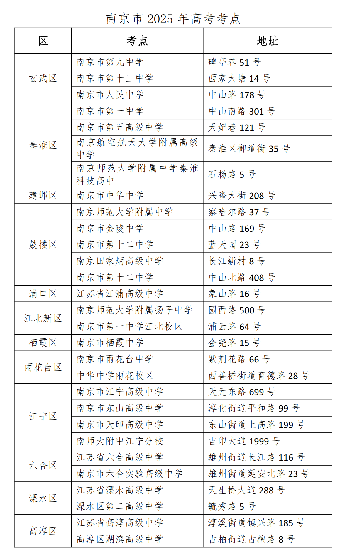
今年,南京市共有3.3万名考生将在全市11个区和江北新区的29个考点参加考试。南京市招考院也发布了相关提醒:

一、做好考试准备
1.备齐考试用品。提前准备好“双证”(准考证+有效身份证件),逐一检查考试文具是否合规、好用。可以携带的文具用品有:2B铅笔、0.5毫米黑色墨水的签字笔、直尺、圆规、三角板、无封套橡皮、小刀、空白垫纸板、透明笔袋。严禁携带:涂改液、修正带、透明胶带、有封套橡皮、不透明笔袋等。
2.合理规划行程。认真查看准考证上的各项内容,牢记考点、考场、考试时间等。特别提醒:外语科目开考前15分钟,即6月8日14:45之后,迟到考生不得进入考场;其他科目开考15分钟后,迟到考生不得进入考场。考生要预留充足的时间提前到达考点。
3.关注身心健康。自己是健康的第一责任人。考生及同住人员要加强卫生防护,考前尽量不前往人群聚集的场所。关注天气变化,及时增减衣物。监测身体健康状况,如有不适,及时就医治疗,并将相关情况报告考点或所在中学,避免影响考试。合理规划学习生活,注意饮食作息,做到劳逸结合。根据考试日程安排,合理把握备考节奏,调适好心理状态,以平稳平和心态从容应考。
二、遵守考试规定
1.严禁携带手机等违禁物品。考生需特别注意:严禁携带手机等各种具有发送或者接收信息功能的设备,以及电子存储记忆录放设备、电子手环、手表等参加考试。我省高考采用“智能安检门+手持金属探测器”的安检模式,进入考点须经智能安检门安检,进入考场须经金属探测器安检。考生进入考点前,要认真检查随身携带的物品,将手机等违禁物品交给送考人员或者交由考点集中保管。
如不慎将手机等违禁物品带入考点,务必在开考前交出,并服从考试工作人员安排,将违禁物品放至指定区域。如不交出,开考后,无论是否开启或使用,一律按考试作弊处理,其报名参加2025年普通高校招生考试的各阶段、各科成绩无效。
2.严守考场规则。考试开始信号发出前,不能动笔答题,不能在试卷、草稿纸上随意写画;考试结束铃响后,立即停止答题,不能填涂、修改、擦除答案等。考试过程中,不得旁窥、交头接耳、左顾右盼、打手势、做暗号;考试结束后,不能将试卷、答题卡或草稿纸带出考场。若出现上述行为,将会被认定为考试违纪,取消考生的当科成绩。高考网上巡查系统在考试期间对每个考场进行全过程监控和录像,考试结束后通过视频录像回放能查证考生违纪与否,考生切勿存有侥幸心理。
3.谨记答题规范。作答选择题时,用2B铅笔将选项涂满、涂黑;作答非选择题时,用0.5毫米黑色墨水的签字笔在答题卡对应题号的区域内答题;作图时,用2B铅笔绘、写清楚,线条及符号等须加黑、加粗。特别提醒,以下情况答题无效:在试卷、草稿纸上作答;在答题卡规定的答题区域外作答;在答题卡规定以外的地方书写姓名、准考证号;用其他方式在答题卡上标记信息。
三、温馨提示
1.物品不多带。考点考场安检比较严格,为避免被多次检查,请考生尽量不带非考试用品,尤其是金属物品,比如耳机、大的钥匙串、金属发夹等。
2.动笔不要急。拿到答题卡、试卷,先检查是否有缺页、污损、字迹不清等印刷问题,有问题及时举手报告,检查答题卡的A、B卡类型是否与考场内桌贴一致(语文科目答题卡无A、B卡),检查无误再书写姓名、准考证号等信息。开考铃响前不答题。答题时看清楚答题卡上的题号再下笔。
3.遇事不要慌。
准考证找不到了怎么办?
第一时间请学校联系区招生考试部门补办,如果来不及补,向学校汇报的同时到考点凭身份证先考试,再补证。
身份证找不到了或是过期了怎么办?
临时身份证或者是公安部门出具的带照片的临时身份证明也可以参加考试。申请临时身份证时出示准考证,公安部门会尽力快速办理,开考前考点门口公安部门的“高考护航站”也可以现场办理临时身份证明。
考场内如需要帮助,请举手向监考老师示意,但涉及试题内容的疑问,不得向监考老师询问。
4.放松情绪,平常心赴考。请广大考生积极自我调节,以平常心看待高考,以自信心放下包袱,以进取心迎接挑战。考生这几天应将自己的学习状态从紧张调整至平稳放松的状态。家长不要刻意强调高考,应营造轻松的家庭氛围,考生则要适当调整作息,保持充足的睡眠。如果感觉压力过大,可以通过适量的排汗运动来缓解,跑步、散步都很适合,也可参考市卫健委发布的“考前科学减压指南”,或是拨打12356向南京心理援助热线寻求帮助。

从容应考,从“心”开始!
高考是成长路上的重要节点,却非人生的唯一坐标。西安交通大学苏州附属中学教师、苏州市家长学校总校“林老师”张弘为考生准备了一份《心理调适指南》,鼓励考生以平常心轻装上阵,奔赴属于自己的星光考场!
一、规律作息,均衡饮食
1.生物钟同步:固定每日作息时间,避免考前熬夜突击。保持与高考同步的生物钟,让大脑在考试时段保持最佳状态。
2.适度运动:每天进行散步、慢跑或拉伸等轻度运动。帮助大脑放松,提升精力,避免剧烈运动导致疲劳或受伤。
3.均衡饮食:保持日常健康的饮食习惯,注意营养均衡。避免突然大补或食用辛辣、油腻等易引发肠胃不适的食物。
二、调节情绪,稳定心态
1.接纳焦虑:考前紧张、焦虑甚至失眠是身体应对挑战的自然反应,不必抗拒。告诉自己:“这些感觉提醒我重视考试,我能应对。”
2.给情绪出口:压力较大时,可以找信任的朋友、家人或老师倾诉。或通过“478 呼吸法”(吸气 4 秒,屏气 7 秒,呼气 8 秒)放松,允许自己短暂地“停一停”。
3.积极对话:用“我已充分准备”“我能尽力而为” 等积极话语替代“考不好就完了”“我肯定不行”等消极想法,强化心理建设。
三、专注当下,科学复习
1.回归基础:最后阶段减少钻研难题怪题。重点回顾基础知识、核心概念和错题本,梳理知识框架,巩固记忆,建立信心。
2.熟悉流程:了解考试安检、进场的流程。利用真题或模拟卷进行考试时间分配训练,规范答题顺序、时间分配及填涂流程,减少考场慌乱感。
3.聚焦此刻:复习或考试时,将注意力集中在当前解答的题目上,不纠结已答题目对错或担忧未答题目难度,专注当下的“这一题”。
四、考场应对与应急策略
1.入场三备:备齐证件和文具,熟悉考场规则及路线,入场后可通过深呼吸或闭目养神平复情绪,快速进入应考状态。
2.遇难题不慌:答题时遇卡壳题目,果断标记跳过,优先完成有把握的内容,待心态平稳后再回头思考,避免因小失大。
3.缓解紧张:考场上若出现心跳加速、手心出汗等情况,放下笔进行腹式呼吸(缓慢吸气,腹部鼓起;缓慢呼气,腹部收缩),暗示自己“我的实力不会背叛我,此刻就是我最好的状态”。
4.失眠应对:考前一晚若难以入睡,不必焦虑,闭目休息亦可让身体得到恢复。偶尔失眠对次日状态影响有限,过度担忧反会加剧压力。
新华日报·交汇点记者 葛灵丹