选瓷砖不踩坑!大角鹿明星产品类型+适配空间全指南
在现代家装与空间设计中,瓷砖不仅是一种基础建材,更承载着空间的美感与实用功能。作为全球超耐磨瓷砖销量第一品牌,大角鹿深耕技术创新,推出多个针对不同使用需求的明星系列产品,既满足了消费者对美学设计的追求,也解决了日常使用中的实用痛点。
那么,大角鹿都有哪些瓷砖类型?各自适用于哪些场景?一文为您解析。

大角鹿核心产品类型
1.超耐磨大理石瓷砖系列(D3经典名石):
作为大角鹿最具代表性的明星产品,D3超耐磨大理石瓷砖系列采用自主研发的“超耐磨钻石釉”国家专利技术,耐磨等级高达4级以上,比普通瓷砖提升3倍。通过精密数控双重精抛与釉面复合重叠技术,实现对天然大理石纹理、色泽与质感的真实还原,兼具实用与美观。
产品规格:300×600、300×300、600×1200、800×800、750×1500、900×1800等。

2.D5密缝连纹大板
缝隙多、铺贴不整齐是传统瓷砖的通病,不仅影响美观,也易积灰藏污。大角鹿D5密缝大板系列采用先进的精密切割技术与高平整度工艺,使瓷砖边缘更平直,铺贴后缝隙小于0.5mm,实现几乎无缝衔接,整体纹理连贯自然,极大提升空间完整性与现代感。
产品规格:750×1500、900×1800、800×2600、1200×2400。
3.超抗污柔光砖
该系列集“超耐磨+超抗污”两大核心优势于一体,集“0渗透、超抗污、易清洁、超耐磨”多重优势于一体。表面采用特殊柔光处理,不刺眼,温润细腻,搭配纳米级防污层,即使是重油污,也能“一擦即净”,非常适合高品质生活场景。
产品规格:600*1200、750*1500、900*1800等尺寸。
4.T爆款系列
T系列主打高性价比和耐用性能,应用大角鹿超耐磨钻石釉与纳米涂层工艺,砖面形成坚固保护膜,具备4级以上的耐磨性能,有效抵抗日常刮擦和污渍渗透,是大众家庭装修、刚需用户的首选系列。
产品规格:600*1200、750*1500、900*1800等尺寸。

5.S岩板系列
S岩板系列采用第二代微雕超耐磨钻石釉技术,耐磨转数达到6000以上,同时拥有A级以上防滑性能。岩板虽薄但强度高,具备极强的抗折性与耐高温、耐刮擦、耐酸碱能力,是高端空间中的功能型“新宠”。
产品规格:600*1200、750*1500、900*1800、1200*2400等尺寸。

6.木地板岩板系列
该系列模拟原木肌理,拥有温润自然的木质视觉效果,却摒弃了传统木地板怕水、怕刮、易变形的缺点。结合岩板的硬度与防水、防火、防虫等优点,打造出兼顾颜值与耐用性的理想地面材料。
产品规格:250*1500、600*1200等尺寸。

7.D7柔光大师系列
该系列瓷砖具有轻盈的丝滑度和净透的光泽感,能够营造出优雅柔和的空间氛围。其柔光效果使得瓷砖表面光线柔和,不刺眼,适合各种家居装饰风格。此外,采用超耐磨钻石釉技术,使得瓷砖的耐磨度比普通瓷砖高出三倍,更加耐用,适合长时间使用和高频踩踏的区域。
产品规格:600*1200、750*1500、900*1800等尺寸。

8.H理石系列
H理石系列瓷砖融合了现代简约风格,注重线条的简洁流畅与色彩搭配的和谐统一,能够营造出清新、时尚的家居氛围。该系列瓷砖采用大角鹿独特的超耐磨技术,耐磨度极高,能够轻松应对家具拖动、高跟鞋踩踏等日常磨损,长时间使用仍能保持如新。
产品规格:400*800、400*400、600*1200等尺寸。

9.A轻奢系列
A轻奢系列瓷砖以世界名贵珍稀石材为设计蓝本,拥有全球独一无二的大理石纹理,自带高级感。色彩选择上倾向于高级感的中性色,如驼色、象牙白等,演绎出“低调的奢华”,呈现出优雅大气的空间格调。该系列瓷砖采用大角鹿独创的“超耐磨钻石釉”国家专利技术,耐磨度达4级以上,比普通瓷砖耐磨度高出3倍。能够轻松应对日常磨损,长时间使用仍能保持如新。
产品规格:400*400、800*800、600*1200、750*1500、400*400等尺寸。

大角鹿瓷砖适用什么场景?
大角鹿瓷砖广泛应用于各类住宅与公共空间,尤其在对功能性要求较高的场所,如学校、医院、酒店等领域,更能发挥其独特优势。
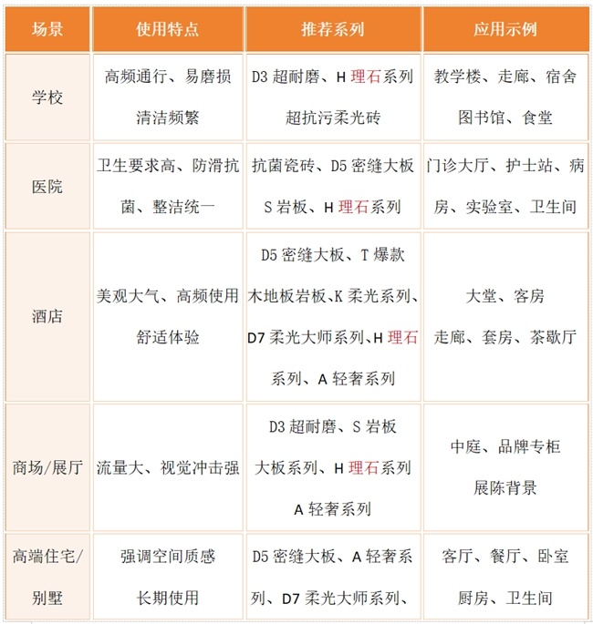
1. 学校|高频通行区域首选
场景特点:人流密集,课间集中活动,地面易磨损、易藏污,清洁频率高。
推荐系列:D3超耐磨大理石瓷砖:应对学生频繁走动、重物拉拽等磨损,长时间使用仍保持砖面如新;超抗污柔光砖:低光不刺眼,安全防滑,便于清洁,有效降低维护成本。
2. 医院|洁净健康空间保障
场景特点:重视卫生与安全,需防滑、抗菌、易清洁,且铺装整齐减少藏菌死角。
推荐系列:抗菌大理石瓷砖:添加抑菌成分,有效防止大肠杆菌、金黄色葡萄球菌等细菌滋生;D5密缝连纹大板:减少瓷砖缝隙,提升空间整体感和清洁效率;S岩板系列:高强度防滑、耐酸碱,适用于实验室、手术室等特殊区域。
3. 高端酒店|高端空间氛围营造
场景特点:追求美观大气、舒适体验与高频使用下的耐久性,空间风格多样。
推荐系列:D5密缝连纹系列:大规格连纹砖提升空间整体视觉张力,适配现代、轻奢、极简等设计风格;T爆款系列:性价比高、耐磨抗污,适合客房、走廊等高频使用区域;木地板岩板系列:营造温润、自然氛围,适合休息区、套房、茶歇厅等空间。
4. 商场 / 展厅|高流量高视觉场所
场景特点:人流量大,商业展示需求强,既要耐用,又要具备高级感和设计感。
推荐系列:D3超耐磨系列:确保地面在频繁踩踏下依旧光洁;S岩板系列:适合用于展示台、背景墙、艺术装置等,营造视觉焦点;750×1500mm大板系列:一砖成面,减少视觉割裂,增强空间延展性。
5. 高端住宅 / 别墅|美学与耐用兼顾
场景特点:业主注重空间调性、居住舒适感与长期使用体验。
推荐系列:D3超耐磨系列:兼具质感与硬核性能;木地板岩板系列:取代传统木地板,不怕水、不易变形;超抗污柔光砖系列:打造易打理又有质感的厨房、卫生间空间。
一表看懂大角鹿瓷砖典型应用场景推荐:


综上所述,大角鹿瓷砖不仅在产品工艺上持续突破,更在应用场景上深度匹配用户需求,从基础装修到高端空间,从住宅到公共设施,都有系统化解决方案。选择大角鹿,不只是选择一块瓷砖,更是选择一种更安心、更耐久、更高品质的空间体验。