国庆中秋假期来临,你出行了吗?新华日报·交汇点记者获悉,假期里,江苏多地推出免费停车位,营造便捷出行环境,努力让广大市民游客安心停车、畅快游玩。
快收藏免费停车场名单!
南京
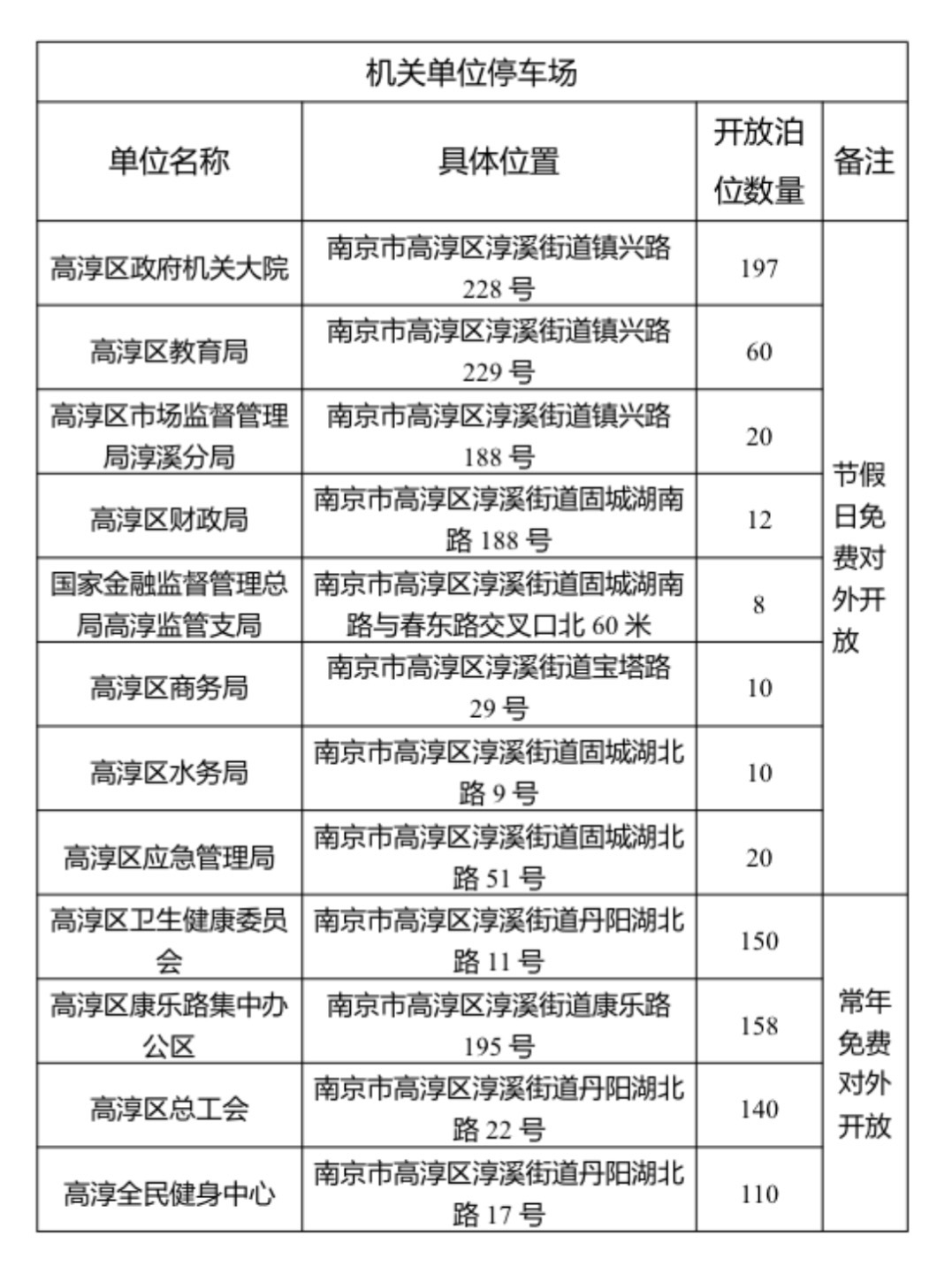
为提升市民与游客出行体验,南京市高淳区自今年起,法定节假日免费开放区内2万余个停车位,供市民游客停车。
开放时间:法定节假日(元旦、春节、清明节、劳动节、端午节、中秋节、国庆节)前一天20:00至最后一天24:00。
开放范围:高淳区道路停车位12411个,国有公共停车场停车位8458个,机关单位停车位895个,总计21764个。道路停车位不限车型,国有公共停车场和机关单位限7座及以下小型客车停放。




苏州
今年国庆中秋假期,苏州全市353家机关企事业单位内部停车场、约3.5万个停车位向社会免费开放,为假期出行“减负”。
开放时间:10月1日正式开启,至10月8日结束,每日开放时间为8:00至22:00。准停车型:7座(含)以下小型载客汽车。
市民游客看到机关企事业单位“本停车场‘节假日’对游客车辆免费停放”的标识牌,即可按要求配合登记车牌和驾驶员联系方式等停车信息后入场。










无锡
假期来临前,无锡市城管部门经前期摸排梳理,统筹调度机关单位内部停车资源,于2025年10月1日00:00至10月8日24:00(具体时段结合点位实际调整)向市民开放共享,停车免费。




常州
今年国庆、中秋长假期间,常州市城管局牵头各辖市区、市智慧停车公司将该市范围内的新景运动公园停车场、武进区水务大厦停车场等146个停车场(含路内泊位),共计13531个泊位向社会免费开放。市民游客可通过常畅充平台实时查询周边共享车位信息,精准匹配可用泊位。

徐州
为有效缓解节假日“停车难”,方便市民游客出行停车需求,国庆、中秋长假期间,徐州市多个党政机关企事业单位内部停车场、部分公共停车场免费向社会开放。

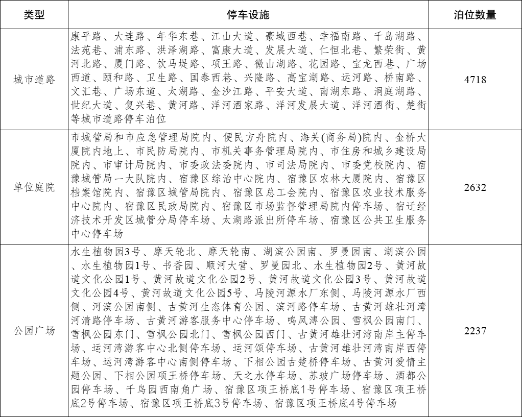
宿迁
10月1日至10月8日,宿迁市区9587个政府性资源停车泊位全部向市民游客免费开放。

新华日报·交汇点记者 白雪 整理