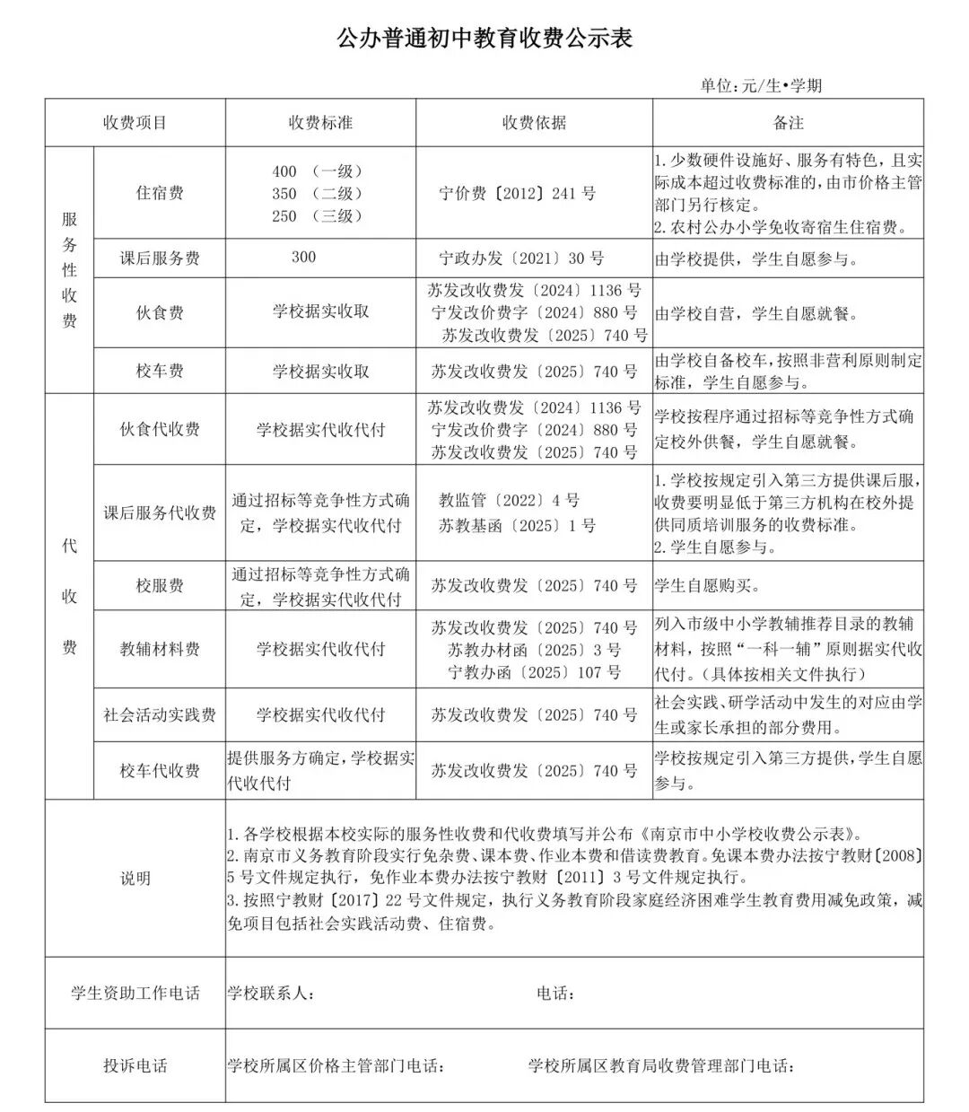
交汇点讯 课后服务300元、伙食费据实收取……近日,南京市教育局发布了《2025年秋季教育收费公示表》。最近收到缴费提示的家长们,来看看——





新华日报·交汇点记者 葛灵丹
交汇点讯 课后服务300元、伙食费据实收取……近日,南京市教育局发布了《2025年秋季教育收费公示表》。最近收到缴费提示的家长们,来看看——
新华日报·交汇点记者 葛灵丹
版权声明: 凡来源为"交汇点、新华日报及其子报"或电头为"新华报业网"的稿件,均为新华报业网独家版权所有,未经许可不得转载或镜像;授权转载必须注明来源为"新华报业网",并保留"新华报业网"的电头。
免责声明: 本站转载稿件仅代表作者个人观点,与新华报业网无关。其原创性以及文中陈述文字和内容未经本站证实,对本文以及其中全部或者部分内容、文字的真实性、完整性、及时性本站不作任何保证或者承诺,请读者仅作参考,并请自行核实相关内容。