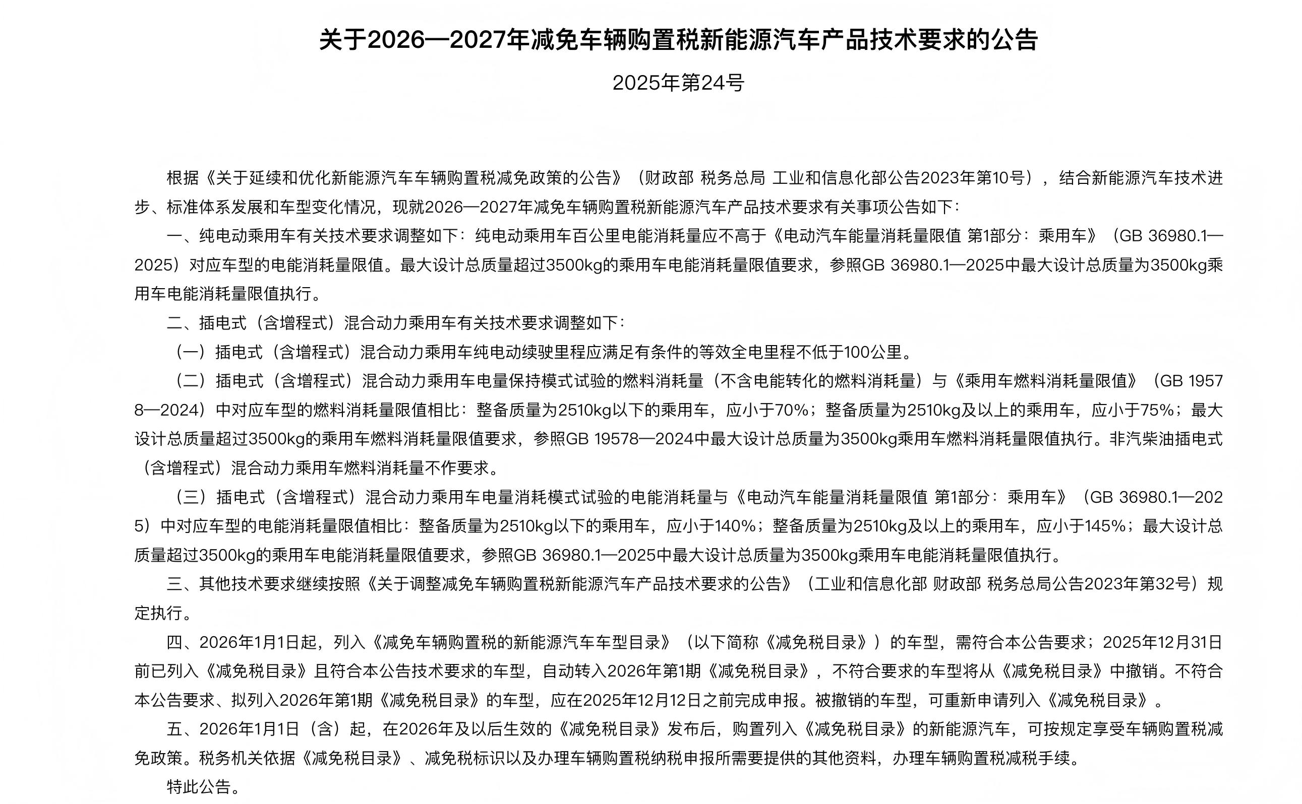
《关于2026—2027年减免车辆购置税新能源汽车产品技术要求的公告》(下称公告)近日发布,对纯电动乘用车和插电式(含增程式)混合动力乘用车有关技术要求进行了调整。公告将于2026年1月1日起正式实施。
哪些现有车型将受到影响?
“部分合资插混车或面临更大压力”
前述公告对纯电动乘用车电耗,插混(增程)乘用车的纯电续航、电耗、油耗都提出了新要求。聚焦插混(增程)乘用车领域,其纯电动续驶里程应满足有条件的等效全电里程不低于100公里,且亏电油耗、百公里电耗门槛都高于过往标准。

公开资料显示,等效全电里程(EAER)的计算基于WLTC(全球统一轻型车测试循环工况)测试流程,后者是联合国于2017年联合多国制定的汽车能耗与排放测试标准,测试结果更贴近实际驾驶但续航数值较低。
从数据源看,工信部公示数据都基于WLTC,而车企更偏向于用CLTC(中国轻型汽车行驶工况),后者是中国针对道路环境设计的电动汽车续航测试标准,数值高于WLTC。
在中国汽车流通协会专家委员会委员章弘看来,部分现有插混车型如比亚迪秦系列、吉利银河L7/L6、奇瑞风云A8等,目前低配款纯电续航多在50~80公里,若无法快速升级,将失去购置税减免资格,竞争力大幅下降。
从懂车帝发布的插混车型8月销量TOP20排行榜来看,有15款车型的低配版本纯电续航(WLTC)将不满足新规要求。
如销量排名第一的比亚迪秦PLUS DM-i,最低配纯电续航为43公里。排名第6的银河A7,最低配纯电续航为55公里。排名第16的长安UNI-Z PHEV,最低配纯电续航为95公里。
上述不满足新规要求的在售车型(均为最低配)指导价在8万~15万元区间,若以目前店端给出的开票价大致计算,减免的购置税为0.6万~1.3万元。
“我们之前做续航比较低的车型,主要是为了控制成本。现在公告出来了,未来推出的车型续航肯定会高于标准。其实今年下半年以来,我们推出的车型基本高于新标准。”一位自主车企相关负责人表示。
赛力斯、上汽大众等车企表示,在售产品符合新标准。其中,上汽大众方面表示,没有受影响在产车型。根据三部门发布的公告,上汽大众相关在产产品满足技术要求。
从上述TOP 20榜单来看,有12款入围车型的低配版上市时间都在2025年7月前,只有银河A7、海狮06 DM、哈弗猛龙PHEV低配版上市时间在下半年,不过海狮06 DM、哈弗猛龙PHEV两款车官方公布的最低纯电续航(CLTC)都在100公里以上。
据乘联分会秘书长崔东树统计,在插混车领域,2024年纯电续航低于100公里的车型占比为54%。2025年前三季度,这一数据降至26%。在增程车领域,2024年纯电续航低于100公里的车型占比为6%,2025年前三季度降至2%。
根据工信部9月以来披露的两批《享受车船税减免优惠的节约能源 使用新能源汽车车型目录》,共有54款插混乘用车享受车船税减免政策,其中只有3款产品的低配版纯电续航(WLTC)在100公里以下,分别为吉利银河M9、吉利银河星舰7、奇瑞iCAR V27。
“车企可通过优化电池容量、提升电控效率等方式满足要求,预计多数头部车企能较快调整,合资品牌部分老旧插混车型可能面临更大压力。”章弘说。
崔东树10日发文表示,纯电动乘用车有关技术要求相对温和。电耗指标提升主要是针对中大型电动车的引导性措施,确保大型车的电耗持续降低,实现高集成、低电耗、轻量化的大型纯电动车的目标。
“目前看超过2710公斤的纯电动车的电耗压力较大,尤其是大型纯电动SUV面临降低电耗的设计改善。这一政策有利于改变国产电动车过长、过高、过重的SUV超重化趋势。”崔东树在文中说。
章弘也持相似看法。他表示,部分电耗较高、车重较大的车型如部分大型纯电动SUV,需改进技术以达标,但整体影响相对较小,因多数车企已将电耗控制作为核心指标。
谈及面临淘汰风险的典型车型,章弘认为,纯电续航低于100公里且无法快速升级的插混车型,如部分合资品牌老旧插混车型,可能因失去购置税优惠而加速退出市场。此外,电耗明显高于国家标准限值,且难以通过技术改进达标的高电耗纯电动车型,可能面临淘汰。
“短期可能引发需求波动”
新规是否会对现有新能源车终端市场造成影响?
章弘认为,短期可能引发需求波动。新规实施前,车企可能推出“购置税兜底”等促销活动,刺激消费者提前购车,部分消费者可能因担心后续购车成本增加而选择在2025年底前购买现有车型。
在章弘看来,长期看市场将会趋于理性,新规旨在推动技术升级,消费者对车型技术参数的关注度将提高,更倾向于选择符合新规、性能更优的车型。因此,清仓可能更多集中在部分不符合新规的车型,而非整个现有新能源车市场。
中国汽车流通协会副秘书长郎学红认为,部分产品明年将不再进入减免车辆购置税政策目录,市场竞争力会急剧下降。在此背景下,相关车企肯定会加速消化已经储备了原材料的不达标产品。
2026年1月1日后出现的新能源产品,消费者能感知到哪些新变化?
“首先插混车续航里程方面会有明显变化,低温续航稳定性增强。消费者可选择的插混车型纯电续航更扎实,日常通勤基本可依靠纯电行驶,减少燃油依赖。并且,政策要求低温(-7℃)续航衰减率不得高于35%,车企需升级电池热管理技术。未来车型在冬季续航表现将更稳定,北方用户里程焦虑有望缓解。”章弘分析道。
在能耗方面,章弘认为能耗标准会更加严格,能耗高的“电老虎”车型将被市场淘汰,消费者使用成本更低。在车型选择上,他表示,只有符合更高技术要求的车型才能享受购置税减免政策,市场上技术落后、续航短、能耗高的车型将逐步退出,消费者可选择的车型更优质、更节能。
“2026年后,新能源车市场将更注重技术品质,消费者能买到续航更可靠、能耗更低、技术更先进的车型,购车选择更聚焦于高性能产品,同时政策引导下行业竞争将更激烈,消费者有望享受到更优质的产品和服务。”章弘总结道。
在车企端,明年又会出现哪些新变化?
“这个政策主要是通过提升技术门槛,加速落后产能出清。产品需要有更高的技术水平才能够达到新要求,且在该标准下具备竞争力。其实这考验的不是车企未来的技术水平,而是当下的水平。”郎学红分析道。
郎学红认为,消费者普遍对价格比较敏感,这就要求厂家消化增加的成本,使产品保持原价,甚至继续有降价空间。对于没有消化能力的企业而言,明年可能会被淘汰出局。“当下技术水平决定明年生死。如果有车企现在达不到新的技术水平,肯定要加速技术投入,但投入需要一定时间的市场转换,届时车企就很难再有机会留在牌桌上。”
章弘认为,新政策对汽车产业长远发展将产生积极意义。新政将优化市场竞争环境,淘汰技术落后、低质量的车型和企业,减少市场乱象,为优质产品腾出空间,提升行业整体竞争力。头部企业凭借技术优势可以巩固地位,中小车企需加快技术升级,否则可能面临市场份额萎缩。(龚宸芫)