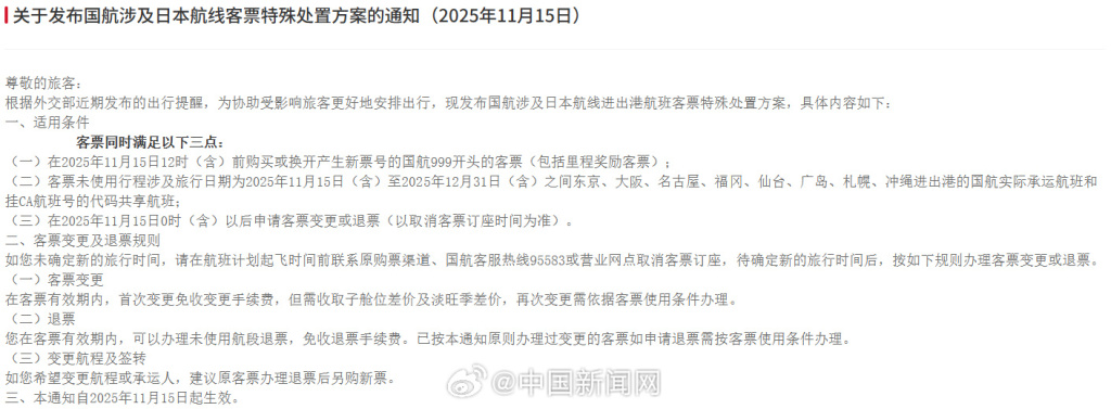
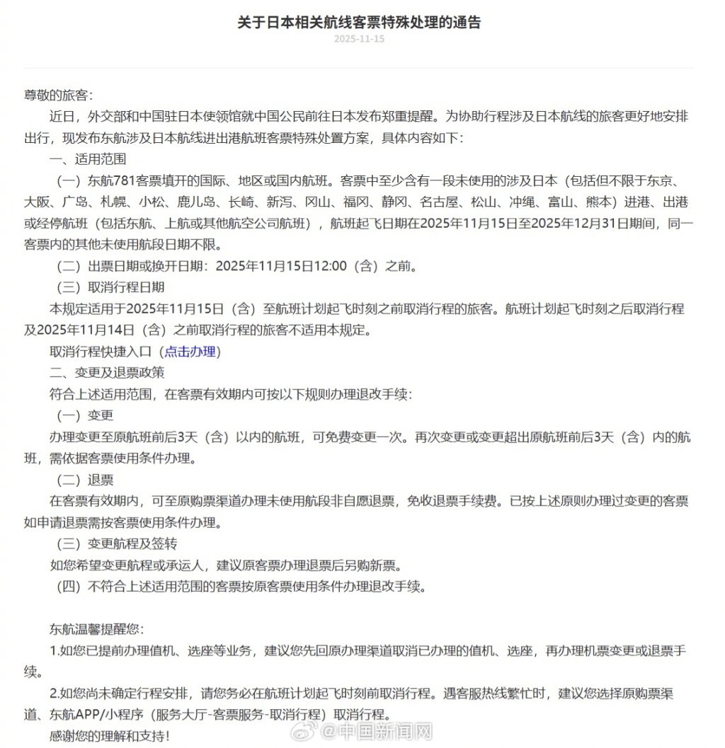
15日,中国南方航空股份有限公司发布《关于日本航线客票特殊处理的通知》,中国国际航空股份有限公司发布《关于发布国航涉及日本航线客票特殊处置方案的通知》,中国东方航空股份有限公司发布《关于日本相关航线客票特殊处理的通告》。
15日,中国南方航空股份有限公司发布《关于日本航线客票特殊处理的通知》,中国国际航空股份有限公司发布《关于发布国航涉及日本航线客票特殊处置方案的通知》,中国东方航空股份有限公司发布《关于日本相关航线客票特殊处理的通告》。
版权声明: 凡来源为"交汇点、新华日报及其子报"或电头为"新华报业网"的稿件,均为新华报业网独家版权所有,未经许可不得转载或镜像;授权转载必须注明来源为"新华报业网",并保留"新华报业网"的电头。
免责声明: 本站转载稿件仅代表作者个人观点,与新华报业网无关。其原创性以及文中陈述文字和内容未经本站证实,对本文以及其中全部或者部分内容、文字的真实性、完整性、及时性本站不作任何保证或者承诺,请读者仅作参考,并请自行核实相关内容。
