新华日报财经讯 春节假期刚过,江苏资本市场便传来IPO新动向。2月25日,上交所官网披露,江苏鑫华半导体科技股份有限公司(下称“鑫华半导体”)科创板IPO申请获得受理。这家来自徐州经济技术开发区的企业,有望成为徐州第二家科创板上市公司。
据悉,鑫华半导体是国家级专精特新“小巨人”企业。根据该公司招股说明书(申报稿),鑫华半导体计划发行不低于1.65亿股,拟募集资金13.2亿元,投向年产1万吨高纯电子级多晶硅产业集群项目等。保荐机构为招商证券。
国内12英寸硅片唯一国产供应商
公开资料显示,鑫华半导体成立于2015年12月,由江苏中能硅业和国家集成电路产业投资基金(下称“国家大基金”)共同出资设立。经过十年发展,公司已成长为国内半导体产业用电子级多晶硅的头部企业。
电子级多晶硅是半导体制造产业链的关键基础材料,直接应用于半导体硅片与半导体用硅部件生产。产品纯度需达到11N(99.999999999%)以上。长期以来,这一市场被德国、美国、日本等少数国际厂商垄断。
招股书披露,根据中国电子材料行业协会半导体材料分会统计,2024年鑫华半导体在国内集成电路用高纯电子级多晶硅市场占有率超过50%。公司也是目前12英寸硅片领域电子级多晶硅大规模稳定供应的唯一国产供应商。
从客户结构看,公司已进入西安奕材、沪硅产业、TCL中环、立昂微、有研硅等国内主要半导体硅片企业的供应链。报告期内,前五大客户销售占比分别为53.84%、66.18%、66.58%和71.34%,其中对TCL中环及其下属公司的销售占比从2022年的11.15%提升至2025年1-9月的23.58%。
财务数据显示,公司近年营收呈现“V”型走势。2022年营收12.74亿元,2023年受半导体行业周期下行影响降至9.46亿元,2024年回升至11.10亿元。2025年1-9月,公司实现营收13.36亿元,已超过2024年全年;归母净利润1.23亿元,接近2024年全年的两倍。
盈利能力方面,公司主营业务毛利率从2023年的16.84%回升至2025年1-9月的25.08%。招股书解释称,主要受益于下游客户需求回暖、高端P级产品占比提升及产品单位成本下降。
不过,公司同时面临业绩波动的潜在风险。招股书披露,电子级多晶硅生产过程中会产生部分副产品,作为太阳能级多晶硅销售。2022年光伏市场行情较好时,公司其他业务收入达2.54亿元,贡献毛利超9000万元;2023年光伏硅料价格大幅下跌,其他业务毛利骤降至227.69万元。
股权结构分散 国家大基金为第二大股东
值得关注的是,鑫华半导体无控股股东和实际控制人。截至招股书签署日,其第一大股东为合肥国材叁号企业管理合伙企业(有限合伙),持股24.55%;国家大基金持股20.62%,位列第二大股东。
国家大基金成立于2014年,是为促进集成电路产业发展而设立的国家级产业投资基金。其作为鑫华半导体的发起股东之一,陪伴公司走过了十年发展历程。
此外,沪硅产业、TCL科技旗下天津硅石等产业链企业也通过直接或间接方式持有公司股份。其中,天津硅石持有公司子公司内蒙古鑫华40%股权,TCL中环及其下属公司近三年一直是公司前三大客户。
募资扩产瞄准高端市场
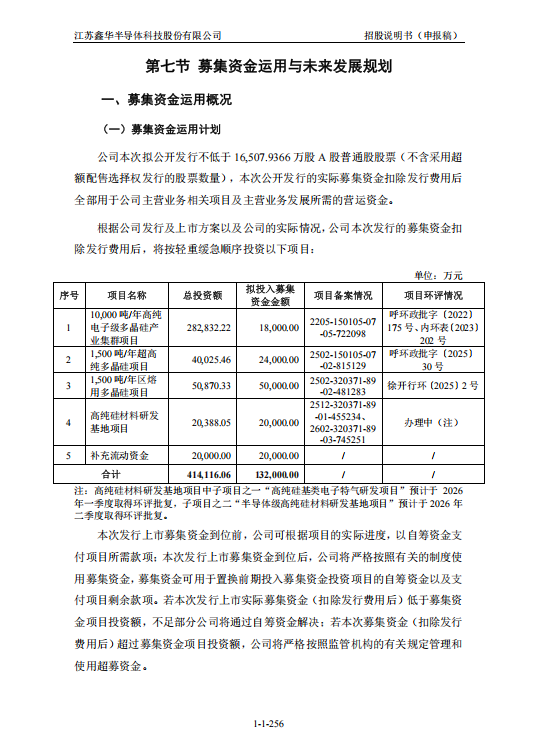
根据募资计划,此次IPO募集资金将主要用于四个方向:1万吨/年高纯电子级多晶硅产业集群项目拟投入1.8亿元,1500吨/年超高纯多晶硅项目拟投入2.4亿元,1500吨/年区熔用多晶硅项目拟投入5亿元,高纯硅材料研发基地项目拟投入2亿元,另补充流动资金2亿元。
超高纯电子级多晶硅主要应用于AI芯片、硅光子芯片等先进制程集成电路;区熔用多晶硅则用于IGBT功率器件、高端射频器件等战略领域。招股书称,公司在这两个领域已取得突破性进展,相关产品通过部分国内外主流客户验证并实现小批量出货。
随着国内晶圆厂产能持续扩张,对上游电子级多晶硅的需求将稳步增长。根据国际半导体产业协会SEMI公布的数据,2025年全年计划启动18座新晶圆厂建设。有数据预计到2026年,中国大陆地区12英寸晶圆厂量产数量将超过70座(含外资晶圆厂),相应产能增长至约300万片/月。
鑫华半导体作为国内龙头,如果能顺利扩产并提升高端产品占比,有望在市场竞争中占据更有利位置。
但电子级多晶硅行业技术壁垒高、客户认证周期长,新进入者短期内难以形成有效竞争,但国际厂商的技术积淀和客户关系仍是该公司需要直面的挑战。
新华日报·财经记者 何玥颐

新华报业网
Android版
iPhone版