交汇点讯 2026年春季学期即将开启,江苏宿迁、无锡、镇江等多地发布中小学(幼儿园)新学期收费标准。@江苏家长,快去看看新学期要给娃准备多少“米”?
据了解,各地对幼儿园、义务教育阶段公办学校、公办普通高中、公办中等职业学校的收费项目、收费标准、收费依据等内容进行梳理完善,做到公示格式、收费标准、收费政策、减免政策、监督电话“五统一”,并在各地发改部门官方网站、教育部门官方网站、学校收费窗口实施“三公开”,主动接受社会监督。
【宿迁】
【无锡】
2026年春季学期无锡市区中小学(幼儿园)收费表
1、无锡市区公办幼儿园收费表(单位:元/生·月)
2、无锡市区公办小学收费表(单位:元/生·学期)
3、无锡市区公办初中收费表(单位:元/生·学期)
4、无锡市区公办普通高中收费表(单位:元/生·学期)
5、无锡市公办中等职业学校收费表(单位:元/生·学年)
6、无锡市区民办中小学(幼儿园)收费说明
教育收费咨询举报投诉电话
无锡市发展改革委咨询电话:81825031
无锡市教育局咨询电话:68789000
无锡市市场监督管理局举报投诉电话:12315
江阴市、宜兴市中小学(幼儿园)收费标准由江阴市、宜兴市公布。
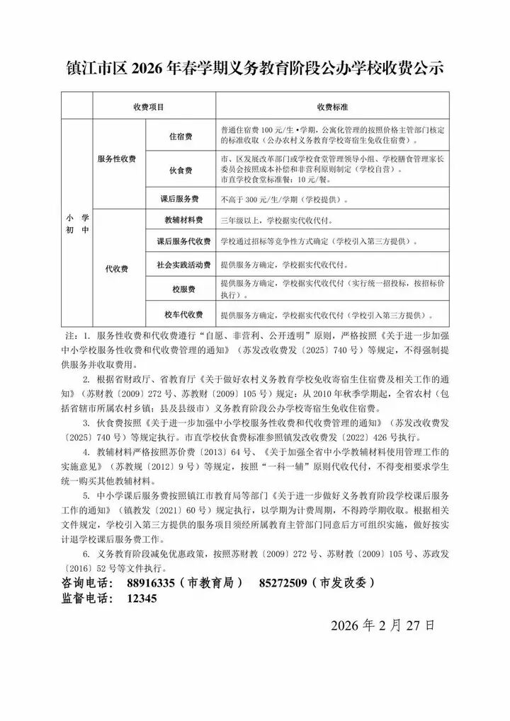
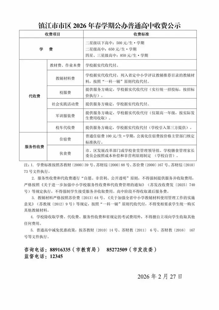
【镇江】
1、幼儿园
2、义务教育阶段公办学校
3、公办普通高中
4、公办中等职业学校
下一步,镇江市发改委将联合教育部门组织开展教育收费专项督查,对督查中发现的违规收费行为,当场予以纠正,下达整改通知,切实维护学生和家长的合法权益。
【南京】
近日,南京市发改委发布了《南京民生价格手册(2026版)》。
新华日报·交汇点记者 葛灵丹 整理

新华报业网
Android版
iPhone版