2026年“三八”国际劳动妇女节之际,苏州碑刻博物馆聚焦馆藏宋元至民国时期女性主题碑刻拓片,以“芳华”为题,特别推出馆藏女性墓志铭特展。
“芳华”典出《九章·思美人》“芳与泽其杂糅兮,羌芳华自中出。纷郁郁其远承兮,满内而外扬”,取其美质内含、光华外耀之意。希望能通过展出的近七十件碑刻拓片,将铭石背后的故事连缀、拼合,呈现一幅更为生动、立体、丰富的古代江南女性历史群像,重现灼灼芳华。
特展信息
展览:芳华——苏州碑刻博物馆藏女性墓志铭拓片展
展期:2026.3.8—6.20
地点:苏州碑刻博物馆 明伦堂
曾巩《寄欧阳舍人书》云:“铭者,盖古之人有功德材行志义之美者,惧后世之不知,则必铭而见之。……其辞之作,所以使死者无有所憾,生者得致其严。”
回溯历史,寂寂无闻者众多,又以妇女为尤甚!其名姓与行迹,大多消隐于经传史册的宏大叙事之外。因此,墓志铭便显得尤为珍贵,成为古代女性留存于世的重要、甚至唯一印记。
本次展览试图从多重维度对女性墓志铭展开解读:一瞻苏州古代女性个体的品德与行迹,二察世家大族中女性的角色与境遇,三品文人名士所撰女性墓志铭的文辞书法,四探女子教育之发展。
樛木溥惠
墓志铭对女性墓主的生平介绍往往相对简略,因此有关她们具体事迹的笔墨则显得尤为可贵。《诗经》云“南有樛木,葛藟累之”,这些墓志铭中的古代女性有如林木般坚韧承托、惠泽周遭。虽然叙事侧重受到时代价值观的限制,希望观众仍能从文字中感受到那些跳脱出历史束缚的蓬勃生命力。
这些女性中,有相当一部分深受“节妇”身份束缚,但她们仍以坚强的身躯和意志支撑家业,以坦然乐观的态度面对坎坷,尽显坚毅刚强品格。
此外,展出墓志铭中的女性多奉行淡泊宁静的人生态度,宽和待人,传递着勤俭美德。
尽管自奉俭薄,她们仍能秉持“达济天下”的信念,践行周济贫弱、惠及乡邻的善举,甚至有着超越闺阁的家国情怀与明智见地,令人感佩。如晚清重臣陆润庠元配吴夫人,一生历经晚清至民国诸多重大历史事件,曾劝慰丈夫“天步艰难,大臣报国,义不顾家。家中事,吾一身任可也”,既体现了女性的社会责任感和家国情怀,也折射出时代变迁对个人与家庭命运的深刻影响。
觥觥厥族
本单元聚焦明代苏州五组家族中的女性墓志铭,揭示世家大族中女性的共同生活模式。同时,这些墓志铭展现了时代背景下小家庭与大家族的浮沉流变,是研究当时苏州地区社会经济发展的重要实证材料。
以展出的陈氏家族女性墓志铭为例,可以看到她们嫁入陈家之后,重视家族教育,使子孙得以从地方富户粮长逐渐向文人官吏身份转换。
照照兰蕙
本单元所展出的女性墓志铭时代跨越元明至民国,其中元明时期的女性墓志铭,多出自江南名士的手笔,其文一洗陈套,跳脱出模板化赞美与叙事格式的束缚,书法亦秀逸从容,与刻工名匠相得益彰。如先后展出的《故耕樵邹处士室韩硕人墓志铭》与《罗良臣妇魏葬铭并序》均出自祝允明之手,文辞清丽恳切,书法俊逸,刻工精良。
清至民国部分的展品则多与当时著名的历史人物家族相关,如名臣席经与吴氏夫妇、殷葆源与卓氏夫妇、潘世晋之女潘氏等人的墓志铭。铭文在记述墓主生平的同时,也折射出近代中国的动荡与艰难,个人命运与时代变迁相交织,尽显历史的波澜壮阔。
彤管无穷
“彤管”为古代女史记事之笔,象征着女子才德。本单元展品意在展现女性的才华与角色转变,聚焦女子教育之发展。
明清时期,墓志铭中不乏对女性读书习文的记载;同时,江南才女文化兴起,女性诗文书画创作活动兴盛,展出的《曲阜县令妻程孺人墓表》撰文及书篆者即为著名才女张䌌英、张纶英、张纨英姐妹。
晚清至民国,苏州女子教育蓬勃发展。展品《江苏省立第二女子师范成立十周年毕业生立碑》《作新吴江县立第一女子高等小学校校宇记》便体现了近代苏州女子学校的发展情况。
江苏省立第二女子师范学校(现苏州职业大学),可追溯至1912年杨达权创办的女子师范讲习所,同年7月经程德全归并后正式成立,这也是著名科学家吴健雄的母校。
丽则女校(现同里镇中心小学)则由任传薪所创办,开吴江女子教育风气之先,1916年秋改为吴江县第一高等女子小学。
本单元展品的另一亮点则是苏州妇女解放运动先驱——谢长达的墓志:她于清光绪三十二年(1906),在严衙前东小桥畔创办的“振华女校”,取“振兴中华”之意,也是如今苏州市第十中学的前身。
其墓志铭由王季烈撰文并书丹、罗振玉篆盖、周梅谷刻石,名家合力,文、书、篆、刻俱精。我们也诚邀苏州十中的校友们,回到这段历史的起点,看看那位以“振兴中华”为志的校长,如何在石上镌刻下她与一代代校友共同的百年理想。
以上这些墓志或纪念碑文不仅肯定了女子的学识才华,更映射出女性接受教育、走向社会,参与公共事务的历史进程。
展出的墓志铭虽然难掩其历史局限性,但剔去程式化的虚美颂词后,依然能引起今天观众的共鸣。所以当我们回顾徐翘为外祖母杨孺人所撰的墓志铭,仍然会被这样一段话打动:
“古今之坎坷而不伸其志,诚悃而不容于时,赍恨以殁,寂寂无闻者,不仅士大夫也,惟妇女为尤甚焉!虽有朝廷之旌表,不数年而蔓草荒烟,谁复知为谁氏妇、谁氏女者?况于其可传之事实耶!”
这也正是本次展览的出发点与主旨:愿借此展览,让那些为史传所不载的“谁氏妇”“谁氏女”,得以再次拥有姓名;也希望观众驻足于某一方碑石时,能够感受到这片土地上古今相通的真挚情感。
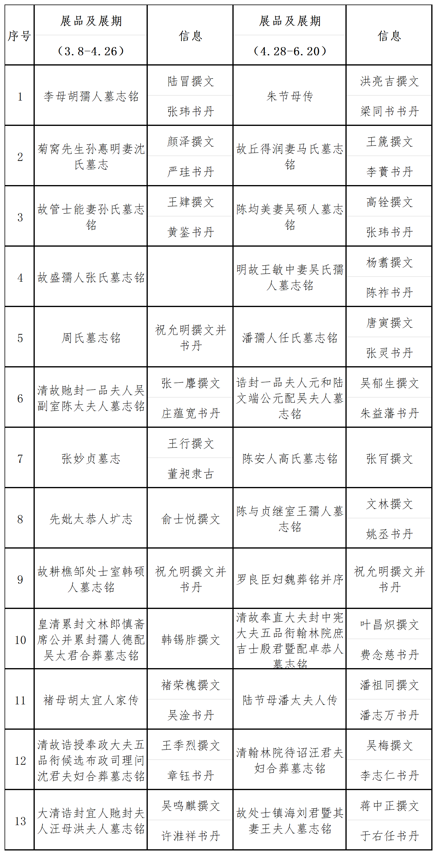
附:部分展品换展清单
(邹玉芬)

新华报业网
Android版
iPhone版